英国williamhill威廉希尔公司 - 中文官方网站
设为首页
|
加入收藏
|
English
关于我们
williamhill威廉希尔简介
现任领导
系部设置
专门委员会
管理制度
党建工作
党建活动
党校工作
专题学习
学习资料
团队队伍
教师队伍
团队概况
硕士生导师
博士生导师
教学工作
中学公司产品案例库
精品课程
教学管理
教学计划
思政课教学
教学活动
学科科研
博硕学位点建设
省级重点学科
科学研究
博士后流动站
社会服务
研究机构
马克思主义基本理论研究中心
湖北青少年思想道德教育研究中心
湖北省高公司党建研究中心
威廉希尔廉政文化研究中心
威廉希尔农业硕士教育中心
学术讲坛
马克思主义论坛
求实 真知论坛
员工工作
党团建设
管理制度
学工平台
学工新闻
员工风采
毕业生工作
学习天地
青马之声
员工工作
员工工作动态
员工名录
员工风采
English
A Brief Introduction to the School of Marxism
教学工作
中学公司产品案例库
精品课程
教学管理
教学计划
思政课教学
教学活动
教学管理
当前位置:
站点首页
>
教学工作
>
教学管理
> 正文
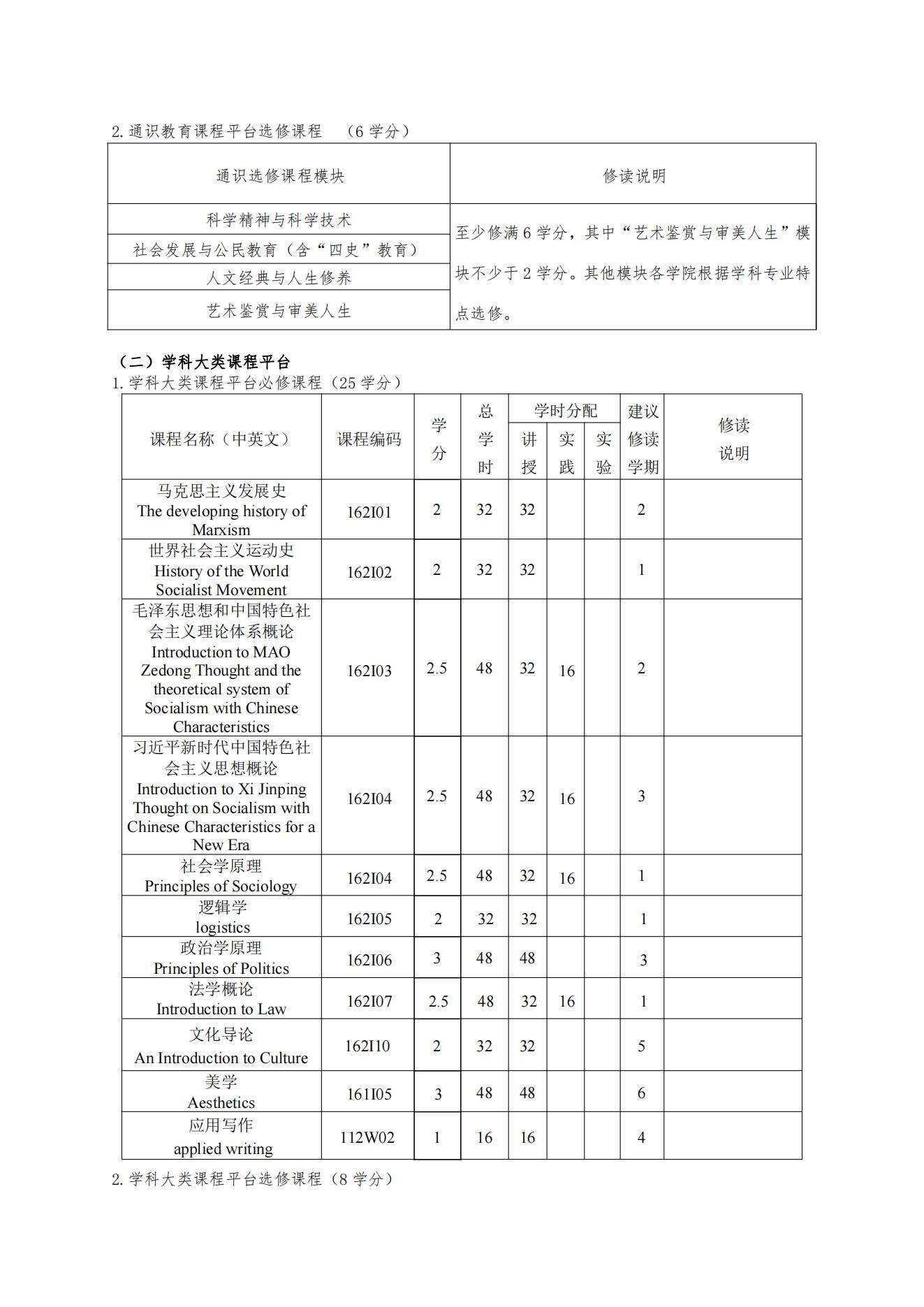
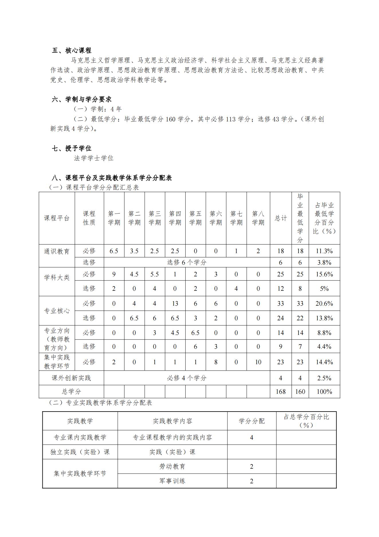
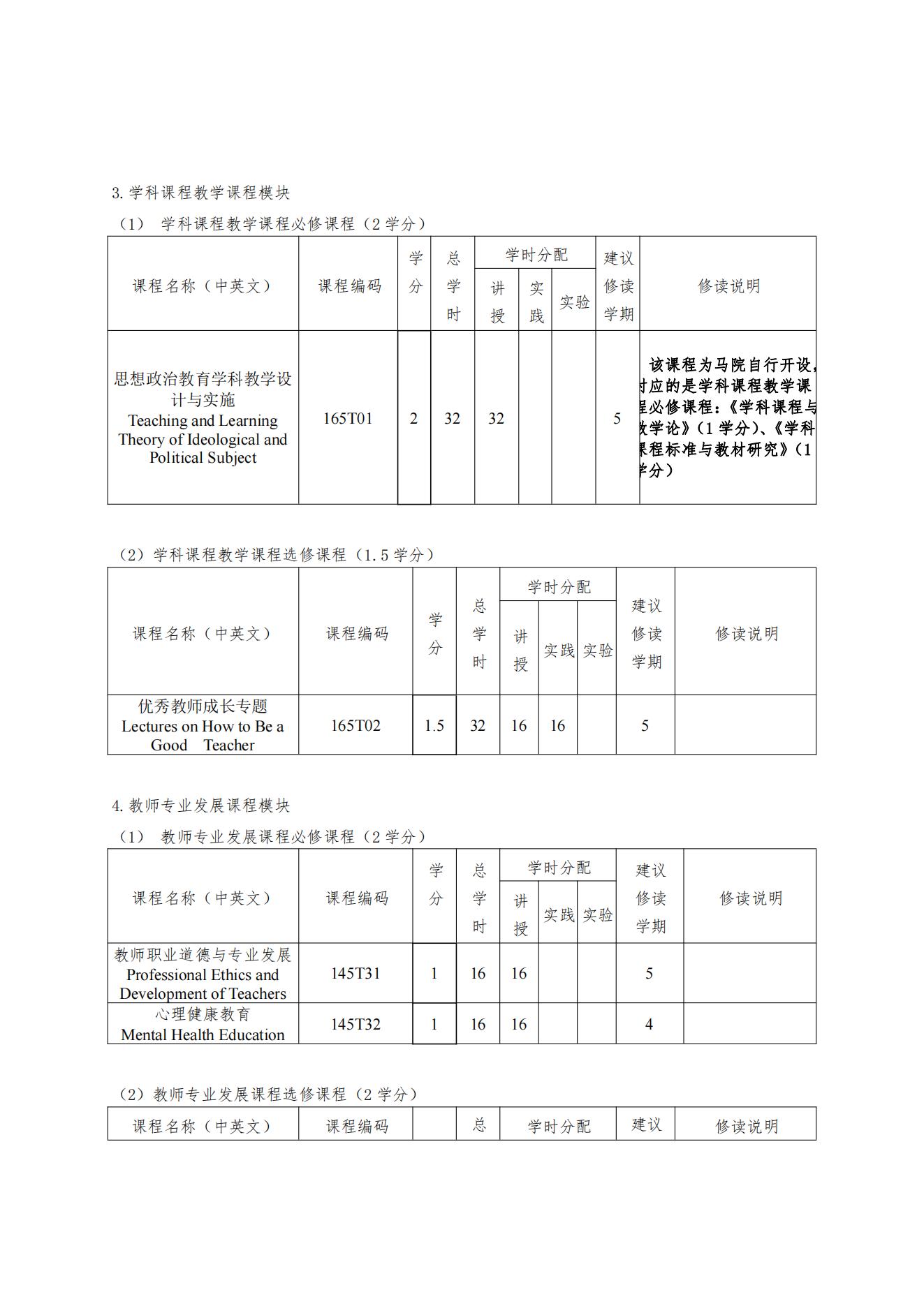
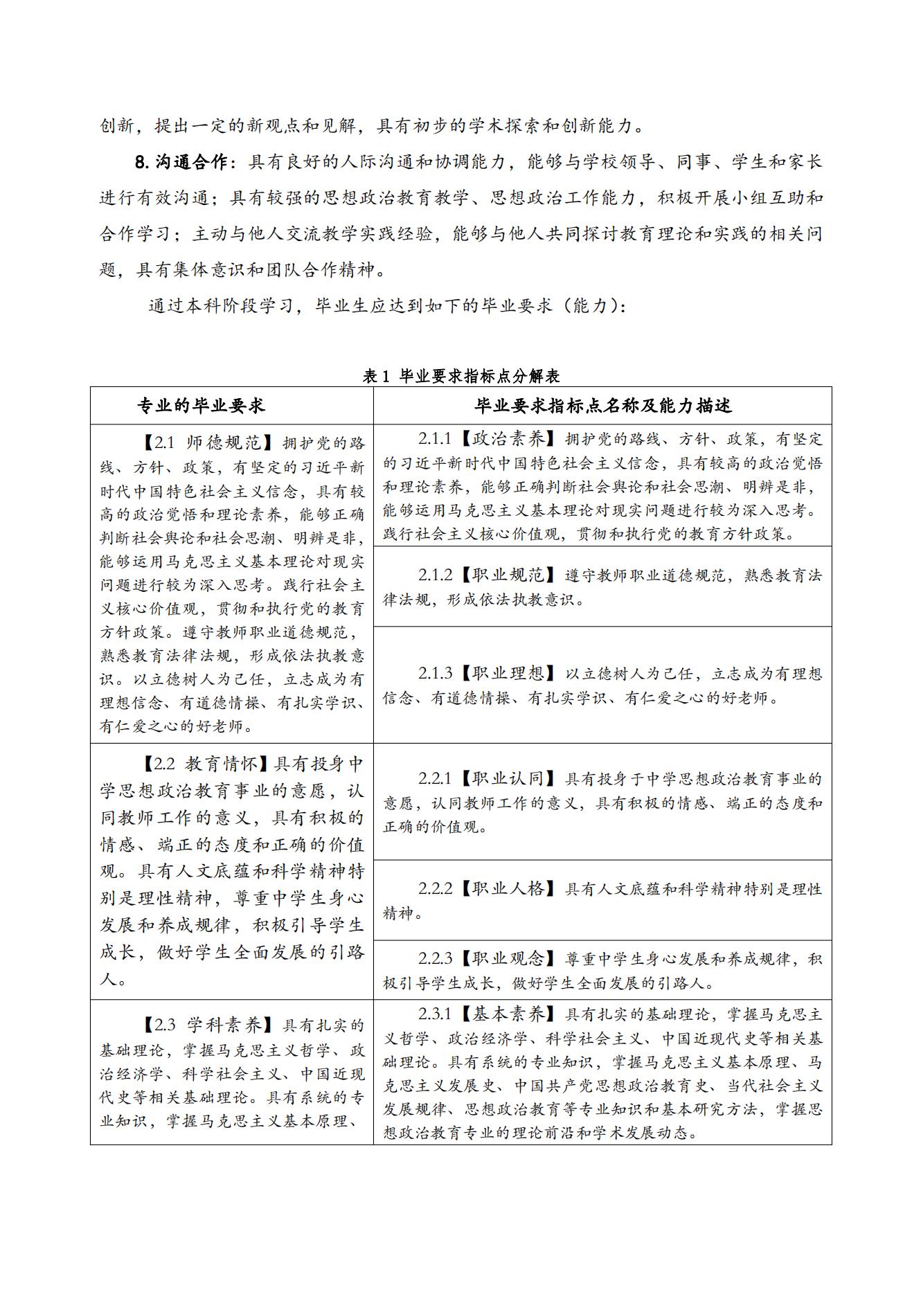
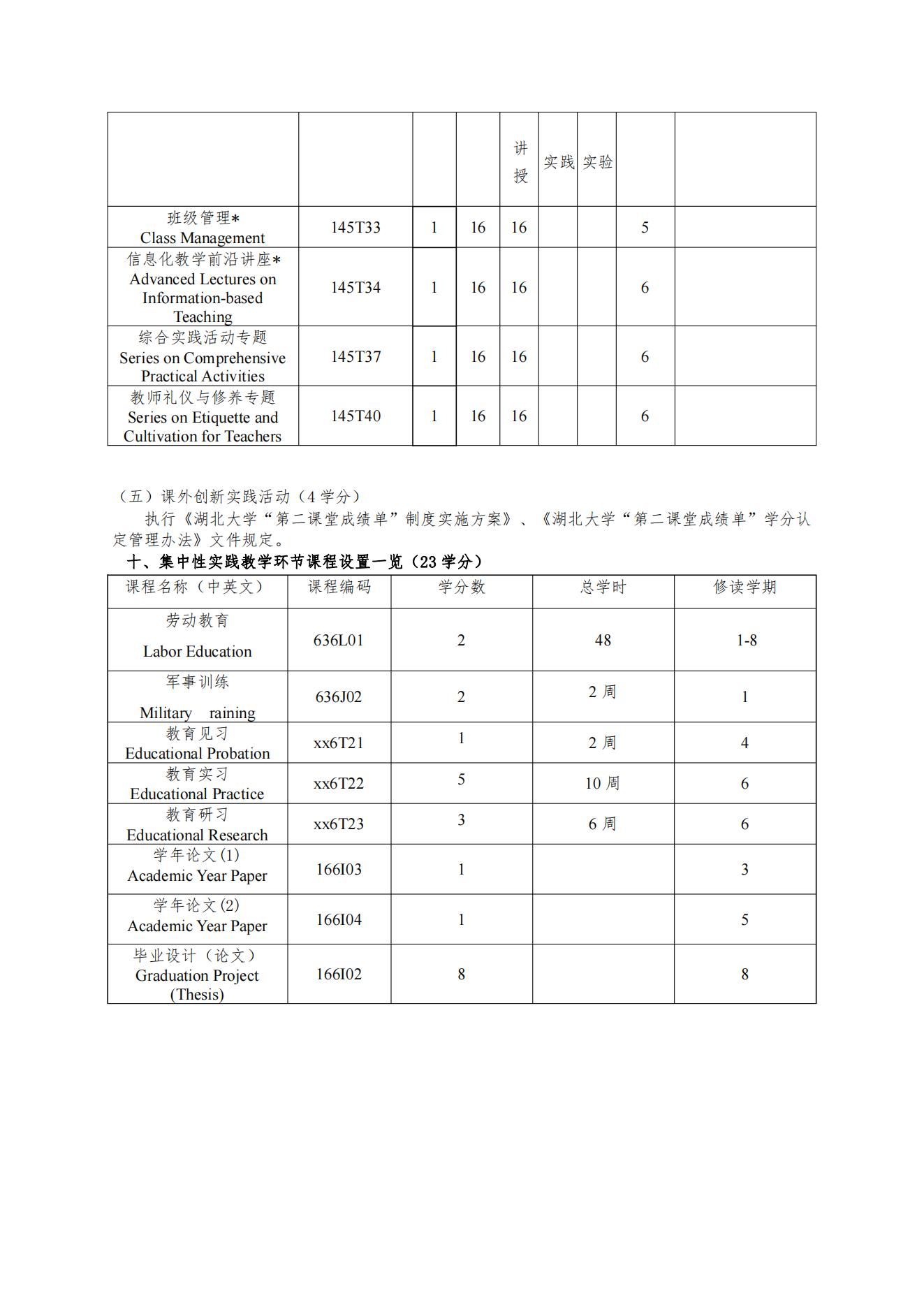
2022版威廉希尔本科人才培养方案
发布日期:2022-10-04 作者: 来源:williamhill威廉希尔 点击:
附件一:
思想政治教育专业本科人才培养方案2022版
下一条:
威廉希尔本科课程考核命题与评卷细则
相关链接: